




233乐园提供正版免费下载,无需实名认证且无广告的官方版本。曾经有许多无需实名即可畅玩的游戏,但如今大多数网络游戏均需进行实名验证;在这里,你可以发现众多可爱有趣的小游戏,独特的玩法让你一打开就能体验乐趣,丰富多样的游戏内容每日持续更新,快来找到与你志趣相投的游戏伙伴吧!
233乐园下载无需实名认证,碰撞一个又一个有趣的灵魂,丰富的游戏内容不断带给你欢乐,享受平台提供的独特乐趣,多样化的游戏可直接运行,无需安装,还能结识更多朋友一起娱乐,尽情享受快乐源泉,热门游戏均有涵盖!

- 推荐:每天推送最新的热门小游戏,帮助你发现新的游戏体验和乐趣内容
- 无需启动:点击即可直接游玩,通过233乐园账号快速进入所有游戏,操作便捷且高效
- 游戏圈:每个游戏都设有互动社区,让你找到有共同爱好的朋友
- 探索:拓展你的游戏口味,根据个人兴趣推荐全新游戏内容,享受乐趣
许多用户询问如何从233乐园中删除游戏,下面由小编为大家详细讲解。
1. 在应用主界面点击【我的】,在常用功能区域选择【游戏管理】

2. 进入后找到想要删除的游戏,向右滑动并点击删除按钮即可

进入APP后,点击右下角“我的”;

然后点击头像,完善个人信息;

关闭同步233角色头像选项;

再点击从相册中选择,即可挑选手机中的照片作为头像。

在应用内搜索或浏览感兴趣的游戏内容
点击“去玩”,开始下载游戏,下载完成后无需安装即可体验
通过绑定233账号授权来启动游戏
等待加载完成,即可开始畅玩啦
精彩短视频,233乐园根据用户的喜好
推荐热门视频,发现身边有趣的游戏及资讯
社区交流,用户可以在社区中浏览各类游戏相关帖子
关注喜欢的用户,并与其他玩家互动交流。
海量游戏资源,数千款游戏等你体验
无需安装,随时删除,不再需要将游戏安装到手机上,下载即玩
还在为多个账号烦恼吗?233账号即可畅玩所有游戏
独特的游戏福利,连接游戏官方带来额外奖励
互动交流,在游戏圈子中发布和浏览内容,结识新朋友
分享游戏的欢乐时刻,支持内部录屏,一键分享视频
更多游戏圈子讨论,参与活动,收获更多乐趣
1、初次进入233乐园的用户,需要完成身份验证;

2、点击下方“实名认证”,进入身份验证页面;

3、支持支付宝一键认证和身份证验证;

4、完成认证后,返回首页,可以看到各种类型的游戏,均可免费下载体验;

5、此外,还可以在搜索框中查找所需的游戏。
1、首先打开233乐园软件,进入首页后点击右下角的【我的】;

2、在我的页面中点击右上角的【三横图标】;

3、进入更多设置页面后点击【账号设置】;

4、在账号与绑定页面中点击【切换账号】;

5、最后在切换账号页面中选择目标账号即可;

1、进入233乐园正版后,点击“我的”板块;

2、在此页面点击“客服入口”;

3、选择充值问题;

4、如是未成年人充值,则可以选择第一项“未成年人充值退款”;

5、然后在微信中搜索“龙威互动客服中心”公众号,关注;

6、关注之后选择“充值退款”,不要急于提交,先查看申请注意事项;

7、先阅读退款的相关说明;

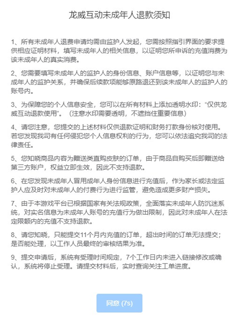
8、然后点击“申请入口”,进入后会看到未成年人退款须知,也请仔细阅读!

9、阅读完毕后需要准备以下材料,
身份证明
材料1:未成年人出生证明
材料2:监护人户口簿户主页
材料2:监护人户口簿个人页
材料2:未成年人(小孩)户口簿个人页
拍摄一段孩子玩游戏的视频
充值的游戏区服、游戏ID截图
账号实名认证人手持身份证照片
账号实名认证人与未成年人关系证明

10、以及消费证明和特殊材料证明
消费证明:支付渠道流水证明;
特殊材料证明:能证明是孩子充值的材料包括但不限于:游戏内聊天记录,充值时的监控视频等。

准备好以上材料后即可提交,提交后工作人员会进行审核,最终结果以工作人员的审核为准!
1、233乐园内的游戏均为免费,随意点击即可体验;

2、比如这款类似《我的世界》的游戏,点击即可免费下载;

3、继续向下滚动,可以找到更多类似的游戏,无需付费即可下载试玩,体验是否适合你!

1、首先打开233乐园应用,找到【我的钱包】,进入后可以看到【提现】功能。

2、同时也能看到【兑换】选项,100000金币等于1元,因此要提现需要先积累金币。

3、每天玩十分钟游戏即可获得金币,连续10天便可提现至支付宝或微信账户。

1、进入首页后点击右下角的【我的】;

2、在我的页面中点击右上角的【三横图标】;

3、最后点击【检查更新】即可;

【游戏社区】
分享游戏中的趣味瞬间,寻找志同道合的游戏伙伴
【精彩游戏】
好玩有趣的游戏,发现你喜欢的那一款
【即开即玩】
便捷的游戏平台,选择游戏后即可立即体验
【多种热门】
每日更新最新热门游戏内容,享受无限乐趣
1、如何修改个人资料?
第一步,点击底部导航栏的"我的"按钮进入个人主页;第二步,点击个人主页右上角的"编辑"按钮;第三步,修改头像、昵称、签名、性别等信息;第四步,点击"保存"按钮,你的个人资料就成功修改啦!
2、如何邀请好友?
第一步,点击底部导航栏的"我的"按钮进入个人主页;第二步,点击个人主页中的"邀请好友"按钮;第三步,选择邀请方式,如微信、QQ、短信等;第四步,发送邀请链接给好友,邀请他们加入233乐园;第五步,好友通过你的邀请链接注册后,你即可获得相应的奖励!
3、如何举报违规内容?
第一步,打开APP,找到含有违规内容的页面;第二步,点击页面右上角的"..."按钮,选择"举报"选项;第三步,选择违规内容类型,如色情、暴力、欺诈等;第四步,填写详细的举报说明,并提供相关证据截图;第五步,点击"提交"按钮,你的举报就成功提交给233乐园管理团队啦!
4、如何发布短视频?
第一步,点击底部导航栏的"+"号按钮;第二步,选择"发布视频"选项;第三步,从手机相册中选择要发布的视频或直接拍摄新视频;第四步,编辑视频标题、话题、封面等信息;第五步,点击"发布"按钮,你的视频就成功发布了!
5、如何在233乐园开启直播?
第一步,点击首页顶部的"直播"按钮进入直播大厅;第二步,点击直播大厅右下角的"我要开播"按钮;第三步,填写直播间标题、选择直播分类等信息;第四步,调整美颜、滤镜等设置,确保画面清晰美观;第五步,点击"开始直播"按钮,你就正式成为233乐园的主播啦!
6、如何在233乐园社区发帖?
第一步,点击底部导航栏的"社区"按钮进入社区首页;第二步,点击社区首页右上角的"+"号按钮;第三步,选择要发布的帖子类型,如文字、图片、视频等;第四步,编辑帖子内容,添加话题标签;第五步,点击"发布"按钮,你的帖子就成功发布到233乐园社区啦!